“百万英才汇南粤”-2026年广州市“阳光就业”高校毕业生系列专场招聘活动

来源:广州人社
2026-03-08

各有关单位:

 

为贯彻落实国家、省、市关于做好高校毕业生就业服务工作的相关要求,深入实施“百万英才汇南粤”行动计划,满足用人单位对各类优质高校毕业生人才的需求,结合我市实际,现定于2026年3-5月举办2026年上半年广州市“阳光就业”高校毕业生系列专场招聘活动。现将有关事项通知如下:

 

 
一、活动主题
 

 

“百万英才汇南粤”-2026年广州市“阳光就业”高校毕业生系列专场招聘活动

 

 
二、服务对象
 

(一)2026届高校毕业生和有实习需求的在校大学生;

(二)港澳台大学生青年;

(三)往届离校未就业毕业生;

(四)需要招聘高校毕业生的各类用人单位。

 

 
三、活动时间和地点
 

 

(一)“阳光就业”网络招聘会

 

活动期间,依托“广州市阳光就业”微信小程序每天举办“阳光就业”网络招聘会;联合院校就业创业e站开展专场网络招聘会,为毕业生提供全天候的网络招聘服务。用人单位可通过微信小程序实时发布招聘岗位信息,毕业生可在线完成注册并投递简历,应聘合适的岗位。

 

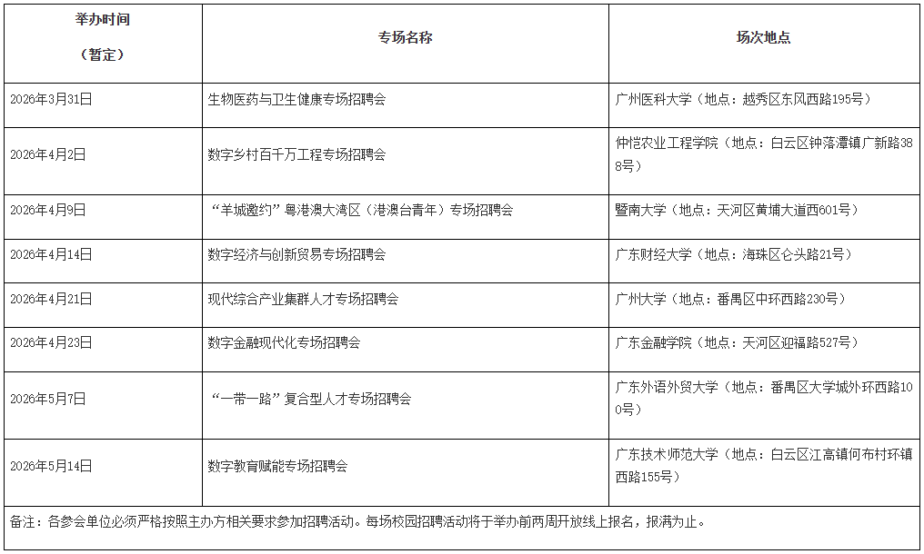
(二)“阳光就业”校园招聘会

 

活动期间,在我市各大高校举办“阳光就业”校园招聘会。现场设置就业创业政策咨询、职业指导服务专区,安排人社部门、企业专家代表等现场为毕业生提供“一对一”就业政策解读、简历指导、职业生涯规划等咨询服务,提升毕业生就业能力。用人单位可通过微信小程序预订场次,实际安排以微信小程序公布为准。

(↓点击图片放大浏览↓)

2.5.1.png

 

(三)“阳光就业”高校毕业生专场直播带岗活动

(↓点击图片放大浏览↓)

2.5.2.png

 

 
四、主办单位及有关安排
 

 

(一)招聘活动由广州市人力资源和社会保障局、广州市教育局、广州市工业和信息化局、广州市人民政府国有资产监督管理委员会、广州市人民政府台湾事务办公室、广州市工商业联合会、中国共产主义青年团广州市委员会联合主办,广州市人力资源市场服务中心(广州市高校毕业生就业指导中心)、各相关院校承办,各区人力资源和社会保障局协办。

 

(二)现场招聘会采取双向选择的形式,高校毕业生凭个人求职简历入场。

 

(三)现场单位免费服务。一是为参会单位提供1个招聘摊位及相关配套物资。二是通过微信小程序免费推送招聘信息,方便求职者浏览查询。

 

(四)活动期间,将为高校毕业生提供宣讲会信息、企业信息查询以及就业政策宣传等服务。同时,安排企业专家代表为毕业生开展就业心态指导、职业生涯规划、创新创业指导等服务,助力毕业生做好职业规划,提升职业能力。

 

 
五、参会事项
 

 

(一)用人单位报名

 

方式一:
 

(1)注册账号。扫描“广州市阳光就业”微信小程序码,或在微信搜索栏输入“广州市阳光就业”搜索小程序。进入小程序后,点击“以企业用户登录”,再点击首页“校园招聘会”进入页面,选中对应场次,点击“预报名”按钮,填写对应的资料并提交。提交后,后台对用人单位资料进行审核。

 

(2)发布岗位。用人单位信息审核通过后,在小程序端添加需在招聘会发布的岗位,填写岗位需求并提交,进入岗位内容审核环节。岗位审核通过后,即发布成功。

 

(3)现场招聘报名。用人单位发布的招聘岗位审核通过后,再次点击首页“校园招聘会”进入页面,选中对应场次,点击“预报名”按钮,将已发布岗位勾选并同步到现场招聘会,然后提交。报名资格审核通过后,成功报名的用人单位即可参加现场招聘会。

 

方式二:
 

扫描“粤就业”小程序报名。

 

(二)高校毕业生线上投递简历。

 

高校毕业生可通过“粤就业”、“广州市阳光就业”微信小程序投递简历。

 

 
六、联系方法
 

 

广州市人力资源市场服务中心(广州市高校毕业生就业指导中心)020-85595790图片

 

图片1.png
图片2.png

(“粤就业”小程序)

(“广州市阳光就业”小程序)

 

 

广州市人力资源和社会保障局

广州市教育局

 广州市工业和信息化局

 广州市人民政府国有资产监督管理委员会

广州市人民政府台湾事务办公室

广州市工商业联合会 

中国共产主义青年团广州市委员会

2026年2月4日